This document details the requirements for the integration with Episerver Personalization to obtain the Recommendations functionality. This API documentation assumes basic JSON knowledge and some expertise in JavaScript, which are required to render recommendations.
Prerequisite: To integrate with Episerver Personalization, you need to be sending Episerver a product catalog feed. See the Catalog feed specification.
The JavaScript API consists of two independent components:
- JSON tracking
To get the best recommendations from the algorithms, track all pages relevant to a customer’s purchasing experience on your site. JSON tracking lets clients provide user journey and user details to Episerver. By doing this, clients can control how and when a given page on their website is tracked.
- JSON recommendations
Episerver provides the most relevant refCodes for product recommendations (either refCode only or full details). Then, the JSON Recommendations function lets clients control the precise design, information display, and positioning of the Recommendations widgets displayed on their web pages.
When developing using the JavaScript API, you must set up a test site that references the Episerver Staging environment before going live. Contact Episerver client services to whitelist your site in our UAT environment.
Note: You cannot provide personalized recommendations on UAT because behavior is gathered in the live environment. However, you can deploy recommendations live under SPR (See Recommendations) prior to full release for review.
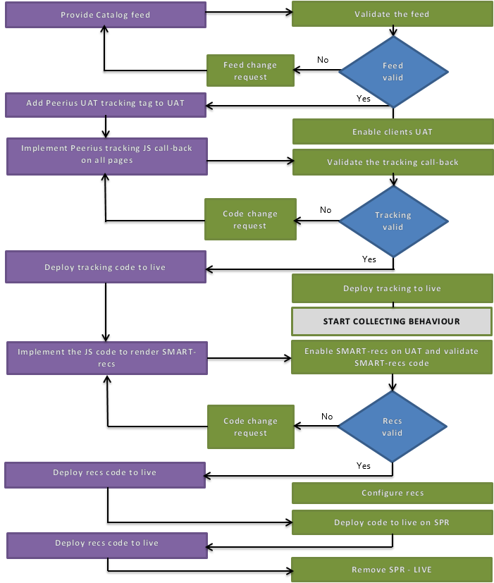
JSON integration overview
The following image shows an overview of the integration process.

Related topics
Last updated: May 23, 2018