A critical vulnerability was discovered in React Server Components (Next.js). Our systems remain protected but we advise to update packages to newest version. Learn More

Mattias Lövström
Jul 8, 2010
  7662
(0 votes)

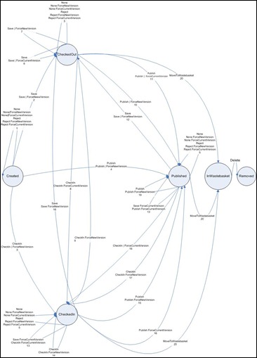
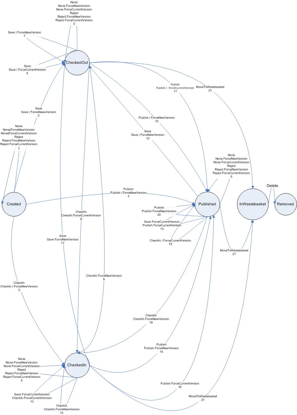
Version state graph of a PageData object.

I got several questions about versioning of the PageData object in EPiServer (mostly by people writing their own page providers). So I decided to create a simple script to find out exactly what is changed when saving a page using the Save method in DataFactory with different SaveActions..

State graph

PageDataVersions_10

Comments to state graph

Vocabulary:

Instance - means that properties in the saved instance are changed

Loaded – means the properties changed when loading a saved PageDataObject from the database.

FCV – ForceCurrentversion

FNV - ForceNewVersion

 

Id From state Save
Action
Changed built-in properties New
ver
.
      Instance Loaded  
1 Created None
Reject
PageURLSegment
PagePeerOrder
   
2 Created Save
Save|FNV
PageLink
PageGUID
PageURLSegment
PagePeerOrder
PageLinkURL
PageLink
PageGUID
PageURLSegment
PagePeerOrder
PageLinkURL
PageCreated
PageSaved
PageChanged
X
3 Created CheckIn
CheckIn|FNV
PageLink
PageGUID
PageWorkStatus
PageURLSegment
PagePeerOrder
PageLinkURL
PageLink
PageGUID
PageWorkStatus
PageURLSegment
PagePeerOrder
PageLinkURL PageCreated
PageSaved
PageChanged
X
4 Created Publish
Publish|FNV
PageLink
PageWorkStatus
PageURLSegment
PagePeerOrder PageLinkURL
PageLink
PageWorkStatus
PageURLSegment
PagePeerOrder PageLinkURL
PageGUID
PageSaved
PageChanged
PageStartPublish
PagePendingPublish
X
5 CheckedOut
CheckedIn
Published
None
None|FNV
None|FCV
Reject
Reject|FReject|FCV
     
6 CheckedOut Save   PageSaved  
7 CheckedOut Save|FNV PageLink PageLink
PageSaved
X
8 CheckedOut CheckIn PageWorkStatus PageWorkStatus
PageSaved
 
9 CheckedOut CheckIn|FNV PageLink
PageWorkStatus
PageLink
PageWorkStatus
PageSaved
X
10 CheckedOut Publish|FNV PageLink
PageWorkStatus
PageLink
PageWorkStatus
PageSaved
PageChanged
PagePendingPublish
PageStartPublish
X
11 CheckedOut Publish
Publish|FCV
PageWorkStatus "PageWorkStatus
PageSaved
PageChanged
PagePendingPublish
PageStartPublish
 
12 CheckedOut Save
Save|FNV
  PageSaved  
13 CheckedIn Save|FCV
CheckIn|FCV
  PageSaved  
14 CheckedIn CheckIn
CheckIn|FNV
PageLink PageLink
PageSaved
X
15 CheckedIn Publish
Publish|FNV
PageLink
PageWorkStatus
PageLink
PageWorkStatus
PagePendingPublish
PageSaved
PageChanged
PageStartPublish
X
16 CheckedIn Publish|FCV PageWorkStatus PageWorkStatus
PagePendingPublish
PageSaved
PageChanged
PageStartPublish
 
17 CheckedIn Save
Save|FNV
PageLink
PageWorkStatus
PageLink
PageWorkStatus
PageSaved
 
18 Published CheckIn
CheckIn|FNV
PageLink
PageWorkStatus
PageLink
PageWorkStatus
PageSaved
X
19 Published CheckIn|FCV PageWorkStatus PageSaved  
20 Published Save
Save|FNV
PageLink
PageWorkStatus
PageLink
PageWorkStatus
PageSaved
X
21 CheckedOut
CheckedIn
Published
Delete   PageDeleted
PageParentLink
 

* = when checking in a published version with SaveAction.ForceCurrentVersion the status of the version is not saved to the database it only changes on the instance.

*1 = when checking in a new created version with the status of the version is not saved to the database it only changes on the instance.

Default PageData objects values after creation with DataFactory.

ACL FullAccess Administrators
Read Everyone
Value created by
Properties PageTypeID From DataFactory->CreateDefaultPageData
  PageParentLink From DataFactory->CreateDefaultPageData
  PagePendingPublish True
  PageWorkStatus CheckedOut
  PageFolderID DataBase
  PageTypeName From DataFactory->CreateDefaultPageData
  PageMasterLanguageBranch Parent
  PageLanguageBranch Parent
  PageVisibleInMenu True
  PageChildOrderRule 1
  PageStartPublish Now
  PageCreated Now
  PageLinkURL From DataFactory->CreateDefaultPageData
  PagePeerOrder Database
  PageShortcutType PageShortcutType.Normal
Jul 08, 2010

Comments

Please login to comment.
Latest blogs
A day in the life of an Optimizely OMVP: Learning Optimizely Just Got Easier: Introducing the Optimizely Learning Centre

On the back of my last post about the Opti Graph Learning Centre, I am now happy to announce a revamped interactive learning platform that makes...

Graham Carr | Jan 31, 2026

Scheduled job for deleting content types and all related content

In my previous blog post which was about getting an overview of your sites content https://world.optimizely.com/blogs/Per-Nergard/Dates/2026/1/sche...

Per Nergård (MVP) | Jan 30, 2026

Working With Applications in Optimizely CMS 13

💡 Note:  The following content has been written based on Optimizely CMS 13 Preview 2 and may not accurately reflect the final release version. As...

Mark Stott | Jan 30, 2026

Experimentation at Speed Using Optimizely Opal and Web Experimentation

If you are working in experimentation, you will know that speed matters. The quicker you can go from idea to implementation, the faster you can...

Minesh Shah (Netcel) | Jan 30, 2026